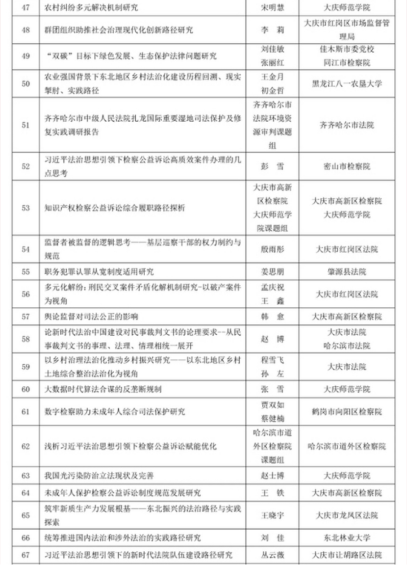
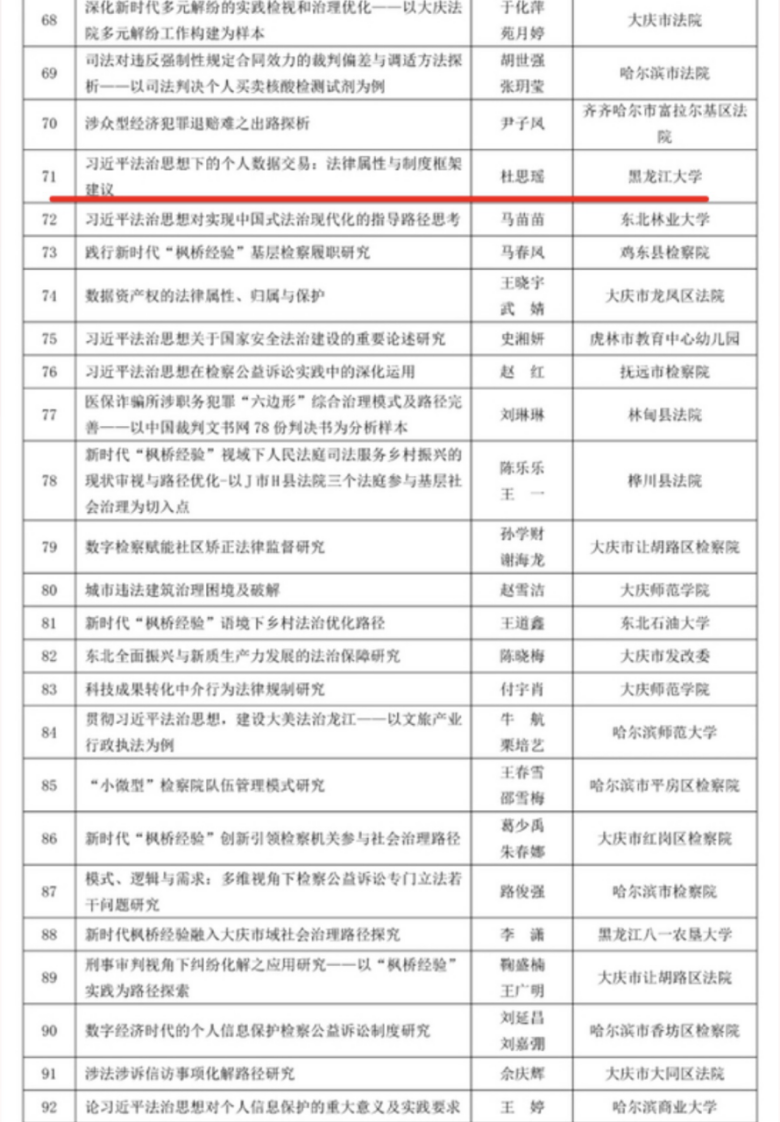
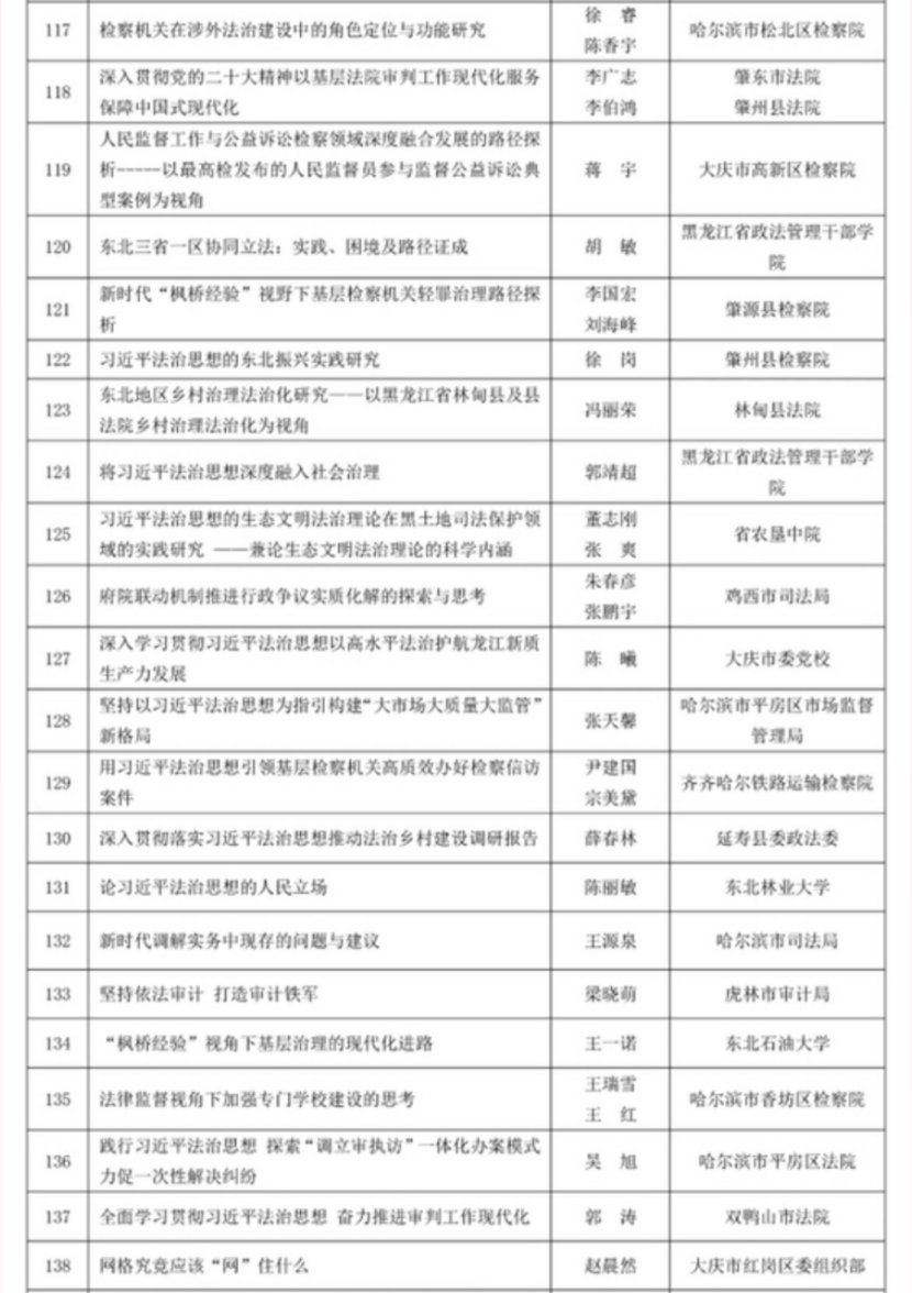
日前,根据《关于开展“加强习近平法治思想研究优秀论文评选活动”的通知》(黑法会字〔2024〕16号),耽美漫画
广泛动员并积极组织师生申报论文参加评选,经黑龙江省委政法委员会机关委务会议审定,拟评选获一、二、三等奖论文共273篇。耽美漫画
共40篇论文获奖,其中,一等奖10篇、二等奖18篇、三等奖12篇,此外,耽美漫画
荣获“优秀组织奖”。
















耽美漫画
始终高度重视创新型复合型青年法治人才培养工作,此次成绩是对耽美漫画
长期以来发展成果的肯定与激励。在未来,耽美漫画
将继续以习近平法治思想为指引,秉持严谨求是的态度,在学术土壤不断深耕,鼓励师生踊跃参与各类学术活动,争取再创佳绩,为推动龙江法学发展与法治建设贡献智慧力量,向着更高的目标奋楫前行。